推薦閱讀:
空氣凈化器檢測
近日,國家標準委員會發布了GB/T13554-2020《高效空氣過濾器》(以下簡稱新標準),自2021年2月1日起實施。新標準適用于常溫條件下送風及排風凈化系統和設備使用的過濾器。
為了便于理解本次修訂的主要內容,切實做好
空氣過濾器檢測實施工作,現將標準有關變化情況解讀如下:
范圍:
新標準規定了高效空氣過濾器和超高效空氣過濾器(以下簡稱“過濾器”)的分類與標記、材料、結構與生產環境、技術要求、試驗方法、檢驗規則、標志、包裝、運輸和貯存等。
最大亮點:
新標準對過濾器效率進行了新的規定,級別更詳細,原為A、B、C、D、E、F級,現改為高效過濾器:35、40、45三級;超高效空氣過濾器:50、55、60、65、70、75六級。
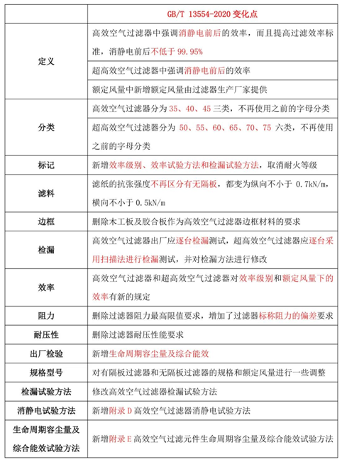
GB/T 13554-2020新標準重大變化如下:
新標準代替GB/T 13554-2008《高效空氣過濾器》,與GB/T 13554-2008相比,主要技術變化如下:

具體變化點:

新標準的幾項重要參數:

有隔板過濾器常用規格表

無隔板過濾器常用規格表